Sześcian z kilkunastoma wgłębieniami na ściankach to uproszczone wyobrażenie kostki do gry. Realnie wcale nie jest ona prostym sześcianem, bo ma mocno zaokrąglone krawędzie, ułatwiające jej toczenie się po płaskiej powierzchni. Pokażemy, jak uzyskać taki kształt za pomocą Blendera.
Zaprezentowany w artykule system modelowania nosi nazwę box modellingu. W systemie tym bryłą wejściową jest jeden z podstawowych obiektów (np. sześcian, cylinder), który jest tak modyfikowany, rozciągany i przekształcany, by uzyskaną formą przypominał obiekt oryginalny, w naszym przykładzie kostkę do gry. Tworzenie takiej bryły zaprezentujemy w pierwszym warsztacie.
W drugim, w celu nadania bryle odpowiedniej liczby detali oraz zaokrąglenia krawędzi, użyjemy funkcji powierzchni podpodziałowych (subdivision surfaces). W ten sposób uzyskamy sześcienny obiekt z zaokrąglonymi rogami i krawędziami, a także odpowiednią liczbą wgłębień na poszczególnych ściankach.
Wraz z nową odsłoną w wersji 2.5 darmowy Blender może śmiało konkurować z płatnym oprogramowaniem do grafiki 3D. Ma nowoczesną szatę graficzną i usprawniony interfejs. Coraz częściej znajduje zastosowanie w komercyjnych projektach, dlatego osoby znające to oprogramowanie są poszukiwanymi pracownikami instytucji graficznych. Poza tym nabyte w Blenderze umiejętności w modelowaniu, oświetleniu, teksturowaniu czy animacji bez problemów będzie można przenieść do programów komercyjnych.
W tym warsztacie opracujemy podstawowy sześcian w celu upodobnienia go do zaokrąglonej bryły kostki do gry.
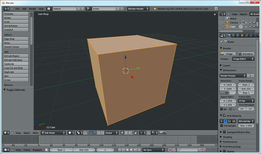
Uruchom Blendera. Gdy pojawi się okienko powitalne, naciśnij lewy przycisk myszki. Gdy kursor będzie się znajdował na obszarze okna widokowego, kręć kółkiem do przodu, tak by widoczny sześcian zajął większą część okna roboczego.

Przejdź do edycji siatki obiektu, naciskając klawisz [Tab]. Następnie w sekcji Add kliknij funkcję Subdivide. W ten sposób automatycznie podzielisz siatkę obiektu na większą liczbę wielokątów.
Po kliknięciu komendy pojawi się na lewym pasku nowe okienko: Subdivide. Teraz, klikając prawą strzałkę funkcji Subdivide, zwiększ wartość podziałów do 4.
Klikając ikonkę (patrz obrazek), przejdź do zaznaczania krawędzi. Przytrzymując klawisze [Ctrl]+[Alt], kliknij prawym przyciskiem myszki jedną poziomą krawędź znajdującą się na obrzeżu sześcianu. Dzięki tej kombinacji, odpowiadającej funkcji Zaznaczanie Pierścieniowe Krawędzi (Select Edge Ring), zaznaczysz wiele krawędzi jednym kliknięciem.
Teraz, przytrzymując kombinację klawiszy [Ctrl]+[Alt]+[Shift], zaznacz prawym przyciskiem myszki resztę krawędzi znajdujących się na obrzeżu sześcianu. W ten sposób zaznacz wszystkie krawędzie znajdujące się na obrzeżach. Pamiętaj, że w celu obracania widoku musisz nacisnąć środkowy przycisk myszki (rolka) i poruszać myszą.
Lewym przyciskiem myszki kliknij funkcję Subdivide, a zaznaczone krawędzie zostaną podzielone na pół. Teraz lewym przyciskiem myszki kliknij jedną z utworzonych krawędzi, a następnie, przytrzymując przycisk [Shift], zaznacz wewnętrzny kwadrat.
Z menu na dole okna widoku głównego wybierz Mesh, Transform, a następnie To Sphere. Przesuń kursor myszki skrajnie w prawą stronę i naciśnij jej lewy przycisk. Krawędzie z zaznaczonego wcześniej kwadratu zostaną przetransformowane w okrąg.
Przesuwanie w prawą stronę kursora ma na celu zwiększenie parametru transformacji. Po naciśnięciu lewego przycisku myszki pojawi się na lewym pasku funkcji okienko To Sphere, a w nim parametr Factor, którego wartość powinna wynosić 1.000. Jeśli tak nie jest, możesz to zmienić, klikając ten wskaźnik lewym przyciskiem myszki.
Przesuwając w prawo myszkę z wciśniętym lewym przyciskiem, zwiększasz wartość tego parametru. W lewo – zmniejszasz ją. Tym sposobem utwórz takie okręgi na wszystkich bokach sześcianu.
Przytrzymując klawisz [Alt], kliknij prawym przyciskiem myszki jedną z krawędzi naszego sześcianu. Zostanie zaznaczona cała krawędź sześcianu.Następnie, przytrzymując klawisze [Alt]+[Shift], klikaj lewym przyciskiem myszki pozostałe krawędzie. W ten sposób zaznacz wszystkie.
Z menu wybierz Mesh, Transform, To Sphere, a następnie przeciągnij kursor myszki w skrajnie prawą stronę, po czym naciśnij lewy przycisk myszki. Krawędzie zewnętrzne sześcianu zostaną zaokrąglone.
Z lewego panelu wybierz teraz funkcję Scale, przesuń kursor lekko w lewo i naciśnij lewy przycisk myszki. Przejdź do panelu Resize i tam kliknij środek pierwszego okienka i wpisz wartość 0.900. To samo zrób dla Y i Z. W ten sposób uzyskasz bryłę zbliżoną kształtem do kości do grania.
W tym warsztacie zagęścimy siatkę bryły, poprawimy jej krawędzie, a na końcu dodamy otwory, wskazujące liczbę punktów. Tym sposobem uzyskamy końcową wersję bryły.
Przyciskiem [Tab] wyjdź z trybu edycji siatki. Z lewego panelu wybierz opcję Smooth. Z kolei na prawym panelu kliknij ikonę z kluczem narzędziowym. Teraz kliknij przycisk Add Modifier i z otwartej palety wybierz Subdivision Source.
Następnie w sekcji Subdivisions zwiększ wartość View do 3, a wartość Render do 4, naciskając prawe strzałki w poszczególnych rubrykach. Zwiększysz w ten sposób zagęszczenie siatki naszej kostki, a tym samym podniesiesz poziom szczegółowości.
Przejdź w tryb edycji, naciskając [Tab], i wybierz zaznaczanie wielokątów. Z menu wybierz View i Left, by ustawić widok z lewej strony kości. Z menu wybierz Select, a następnie Circle Select. Wokół kursora pojawi się okrąg, który wskazuje obszar zaznaczania. Powiększ go, kręcąc rolką myszki w przód, tak by obszar zaznaczania był tylko minimalnie mniejszy od okrągłego pola kostki.
Narzędziem tym zaznacz wszystkie wielokąty wchodzące w skład okrągłego pola kostki. Naciśnij klawisz [Esc], by wyjść z trybu zaznaczania okręgiem. Z lewego panelu wybierz Extrude Region, a następnie naciśnij przycisk [Esc]. W ten sposób utworzyłeś dodatkowe pole będące odpowiednikiem wcześniej zaznaczonego obszaru.
Z lewego panelu wybierz funkcję Scale i przesuń nieznacznie w lewo kursor myszki. Następnie w rubrykach Vector dla trzech współrzędnych (X,Y,Z) wpisz wartość 0.950. Teraz odznacz wybrane wielokąty, naciskając klawisz [A] na klawiaturze. Wybierając z menu View pozostałe widoki, powtarzaj opisane wcześniej operacje dla każdego okrągłego pola w kostce.
W ten sposób uzyskasz zaostrzone krawędzie na okrągłych polach kostki. Na klawiaturze naciśnij [A], w celu odznaczenia zaznaczonych wcześniej wielokątów. Teraz, przytrzymując przycisk [Shift], zaznacz odpowiednie wielokąty na ściankach kostki, zgodnie ze schematem:
Z panelu po lewej stronie wybierz Extrude individual, a następnie naciśnij prawy przycisk myszki. W panelu Extrude individual kliknij lewym przyciskiem myszki na środku rubryki Offset i wpisz wartość 0.070. Ponownie naciśnij przycisk Extrude individual i naciśnij przycisk [Esc].
Zapisz teraz swój projekt, wybierając z menu głównego File i Save As. W kolejnym oknie wskaż katalog, w jakim projekt ma zostać zapisany (w naszym przykładzie C:\Blender\). W rubryce poniżej nazwij projekt (np. Kostka), a następnie kliknij przycisk Save As Blender File.
0 komentarzy